收藏本站 劰载中...网站公告 | 吾爱海洋论坛交流QQ群:835383472

【海洋牧场】我国海洋牧场用海管理对策研究

[复制链接]

文章摘要

海洋牧场是实现近岸渔业资源保护和恢复的有效途径。随着全国各级海洋牧场示范区的建立,我国海洋牧场建设规模不断扩大,人工鱼礁用海需求不断增加。但是,我国海洋牧场建设仍停留在初级阶段,在生境保护、统筹布局等方面还存在较大发展空间。文章通过对我国国家级海洋牧场示范区的建设现状进行梳理,对近年来我国海洋牧场用海存在的问题进行深入分析,从陆海统筹、完善有关政策、集约节约利用、强化风险管控四方面提出完善我国海洋牧场用海管理的相关建议。

6 S4 u- P1 U% ~
( S$ y* _8 n9 `& ?

自20世纪80年代以来,受海洋渔业资源衰退、环境恶化、过度捕捞等外部因素的影响,海洋渔业资源可持续发展面临着严峻的形势和巨大的挑战,海洋生态荒漠化问题日益显现,海洋渔业的粗放型发展模式——以环境污染为代价,已经严重制约了海洋经济可持续发展。与此同时,海水养殖业作为对海洋捕捞的补充,近年来得到了快速发展,但局部海域环境恶化、产品品质下滑、养殖病害严重的问题日趋严重,传统模式的海水养殖业已难以适应我国社会健康发展和海洋生态环境现状的要求。

建设海洋牧场对于修复海洋渔业资源和促进海洋经济可持续发展都具有重要的意义,是科学发展观在海洋经济领域的重大实现,它将加大发展海洋低碳经济的力度,强化科学利用海洋资源的观念,对于科学利用海洋资源,促进我国蓝色经济建设具有极大的推动作用。海洋牧场建设逐步得到国家和各级地方政府的重视。但是,随着海洋牧场建设规模的迅速扩大,海洋牧场用海问题及环境风险日趋增多,与其他类用海的矛盾也日益突出,这些都给海洋牧场用海管理提出了新的要求。本研究通过分析我国海洋牧场建设现状和用海存在的问题,提出完善我国海洋牧场用海管理相关建议,以期对我国海洋牧场用海管理提供科学参考。


1 O7 o4 ?# W9 N2 Q
- u# h6 }( f6 E2 R* N

1 我国海洋牧场用海及管理情况

% i0 ]  r1 \% A5 `$ C: |

1.1 主要政策文件

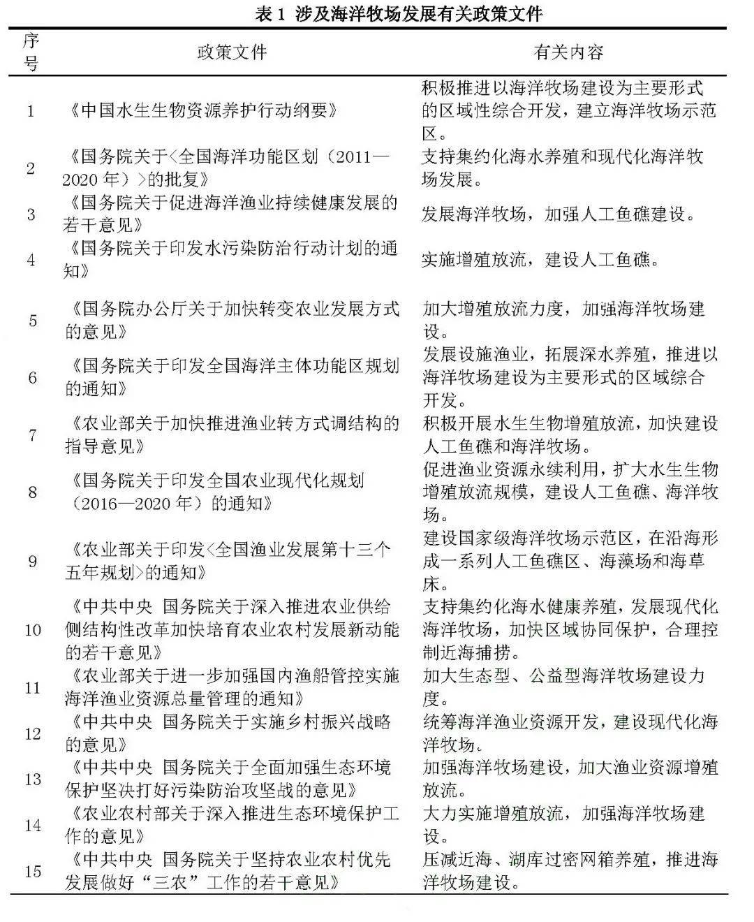
国内行业主管部门立足于落实《中国水生生物资源养护行动纲要》要求,以政府行为推进我国海洋牧场产业的发展,相继出台了一系列推动海洋牧场发展的政策文件,明确提出了推进海洋牧场建设的要求(表1)。在国家政策倾斜和各类专项资金的支持下,海洋牧场建设蓬勃兴起,成为海洋经济发展和海洋生态保护的热点。自2015年以来,行业主管部门组织开展了国家级海洋牧场示范区创建工作,计划在全国沿海创建一批区域代表性强、公益性功能突出的国家级海洋牧场示范区。

50113385d7adf00e2d50fee2d9323188.jpeg

1.2 我国海洋牧场用海基本情况

根据《海洋牧场分类》(SC/T 9111—2017),海洋牧场的定义是基于海洋生态系统原理,在特定海域,通过人工鱼礁、增殖放流等措施,构建或修复海洋生物繁殖、生长、索饵或避敌所需的场所,增殖养护渔业资源,改善海域生态环境,实现渔业资源可持续利用的渔业模式。综合考虑海洋牧场的主要功能和目的、所在海域、主要增殖对象和主要开发利用方式,海洋牧场类型主要分为养护型、增殖型和休闲型,其中养护型海洋牧场分为河口养护型、海湾养护型、岛礁养护型和近海养护型;增殖型海洋牧场分为鱼类增殖型、甲壳类增殖型、海藻增殖型、海珍品增殖型和其他物种增殖型;休闲型海洋牧场分为休闲垂钓型和渔业观光型。现代的海洋牧场不等同于增殖放流和人工鱼礁建设,增殖放流是海洋牧场建设的一个环节,而人工鱼礁是海洋牧场建设过程中采用的一种技术手段。

我国从20世纪60年代提出“海洋农牧化”的设想至今,海洋牧场建设主要经历了初级阶段(1965—2000年)、发展阶段(2000—2010年)和快速发展阶段(2010年至今)。根据行业主管部门公布的数据,截至2019年底,全国支持创建了五批共110个国家级海洋牧场示范区,用海规模超过20万公顷。从数量分布来看,山东省的国家级海洋牧场示范区数量最多,达到44个,占比为40%;其次是辽宁省,其国家级海洋牧场示范区数量为23个;河北省和广东省的国家级海洋牧场数量均为14个。以上四省国家级海洋牧场示范区数量占全国的80%以上。

从海区分布情况来看,北海区分布82个国家级海洋牧场,占用海域面积68468公顷;东海区分布11个国家级海洋牧场,占用海域面积25734公顷;南海区分布17个国家级海洋牧场,占用海域面积114757公顷(表2)。

从规模来看,国家级海洋牧场示范区建设面积以1000公顷以下的中小型为主,海域面积在1000公顷以下的有79个,占总数的71.82%;1000~2000公顷的有13个,占总数的11.82%;2000~3000公顷的有7个,占总数的6.36%;3000公顷以上的海洋牧场有11个,占总数的11.63%(表3)。

424611b683c441e69aec9d8e19fdde96.jpeg

从经营模式来看,在已公布的110个国家级海洋牧场示范区中盈利性海洋牧场数量为79个,占比71.82%;公益性海洋牧场数量为31个,占比28.18%。其中,盈利性海洋牧场以企业经营为主,主要集中在我国黄渤海区域,且超过85%的盈利性海洋牧场面积在1000公顷以下,多以底播增殖为主要生产方式,产品以海珍品为主,包括鲍鱼、海参、扇贝等;公益性海洋牧场则主要以政府主导管理型为主,主要集中在我国东南海区域,超过60%的公益性海洋牧场面积在1000公顷以上,此类海洋牧场以修复渔业资源、改善海洋生态环境和发展休闲渔业为主要目标,同时还承担了安排“双转”渔民再就业的任务。

0 }( ~( Q0 U- g% s% y4 _

2 海洋牧场用海存在的主要问题


, W! C) ^9 h# j! r- @! J1 E8 a/ r) t6 W

现阶段,在专项资金扶持下各地海洋牧场建设如火如荼,但从总体来看,国内海洋牧场依然处在尚未塑造完工的“半成品”阶段,海洋牧场用海仍然存在一些问题,制约着海洋牧场综合效益的发挥。

2.1 海洋牧场规模迅猛发展,近岸海域空间资源有限性问题突显

海域资源是海洋经济发展的物质基础。随着我国进入工业化中期,沿海地区在我国生产力布局中将承担新的高层次的任务,发展临海产业和海洋经济将成为重要的新增长点,城市人口也会进一步向沿海地区集聚。我国海域使用空间主要分布于近海沿岸,海洋功能区划外空间的可利用潜力较高,但受开发技术手段的制约,当前只能有限利用小部分。我国沿海地区用海、用地需求不断增加,临港工业、滨海旅游、港口航运、可再生能源等挤占了大量的近岸渔业水域,现阶段随着国家和地方给与海洋牧场较大的政策扶持力度,海洋牧场发展已初具规模并将逐步提高,未来海洋牧场建设发展中需进一步协调各类行业用海需求,近岸海域空间资源的有限性问题突显。

2.2 海洋牧场含义应用宽泛,海洋牧场用海性质难以界定

在我国实践中,投放人工鱼礁、增殖放流、网箱养殖等经常被等同于海洋牧场建设,传统渔场和海洋牧场的概念被混淆。以山东省海洋牧场建设规范为例,将海洋牧场的概念定义为在基于海洋生态系统原理,利用现代工程技术的基础上,主要以形成人工渔场、增殖渔业资源为目的,并将筏式设施、深水网箱、大型工船与人工鱼礁一并纳入海洋牧场人工设施范畴,对于改善海域生态环境的重视不足。同时,由于各类海洋牧场建设中,大多数涵盖了为海洋牧场、渔港码头、育苗基地等服务的各类经营性配套设施,导致各类海洋牧场的项目性质无法直接判定,在后续海域使用金减免审批中受阻。

2.3 海洋牧场遍地开花,缺乏统筹布局规划

近年来,为激励和引导社会资金投入到海洋牧场建设中,国家和地方给予了较大的政策扶持力度,单个国家级海洋牧场示范区人工鱼礁项目补助金额最高达2500万元。在政策的大力扶持下,我国海洋牧场建设已初具规模,形成了黄渤海区以海珍品增殖型、休闲型为主和东南海区以养护型、休闲型为主的海洋牧场建设总体格局,但主要集中分布在辽宁、山东和广东三省,海域面积较大的东海海区仅有国家级海洋牧场示范区11个。各海区内的海洋牧场建设同质化严重,地区间缺乏协调,海洋牧场设计不符合生态系统结构与功能,经济效益和生态效益未能达到最大化。一些海洋牧场的规划布局、礁区选址、建设规模及人工鱼礁工程设计等方面缺乏科学论证和统筹规划,建设布局不够合理,出现礁体倾覆、漂移、掩埋等现象。一些海洋牧场建设与传统养殖区混杂在一起,挤占天然渔业资源产卵场、索饵场、越冬场和洄游通道,侵占海洋生态保护红线。

2.4 海洋牧场建设生态安全不容忽视

海洋牧场主要依靠苗种放流、人工鱼礁投放来建造海洋生物栖息地,在原有的海洋资源基础上,充分利用投放资源。但盲目地实施增殖放流也会给野生资源种类和增殖海域生态系统带来诸多潜在生态风险,放流生物进入开放水域后,与当地的野生种群及其他物种竞争食物、空间等生存资源,影响增殖水域食物链的稳定性,可能改变增殖海域原有的生物种群结构,导致生物多样性降低,甚至造成野生物种生物基因资源的损失。如何让海洋牧场有效促进受损生境和生物群落的恢复还有待深入研究。


5 T; f* T( i8 O$ _9 H+ S2 Q3 U& o7 p& v! c1 o% J

3 对策与建议


* T" P" K7 i3 h& o+ s8 w. p
8 T/ A1 k( d. n  ^: A' w, b

3.1 坚持陆海统筹优化空间布局

海洋牧场是典型的既覆盖陆域又覆盖海域的产业,陆域涉及育苗场、培育池、产品加工厂、监测中心、办公楼,以及生产运营必需的支撑设施;海域涉及人工鱼礁区、增殖区、养护区、休闲区等生产空间。因此,海洋牧场布局规划必须基于生态系统理念,坚持生态优先、陆海统筹、多元布局、生境修复的基本原则,对陆域和海域空间进行合理统筹规划。区域的选择要根据当地陆域和海域环境的特点和优势,在沿海地区国土空间规划或专项规划编制过程中,应将海洋牧场作为重要内容深入开展研究,统筹协调海洋牧场建设与航道锚地、海上风电、海上油气、海底电缆管道等用海活动,明确各类型海洋牧场空间范围、离岸距离和用途管制措施等。

3.2 完善海洋牧场用海管理

海洋牧场是由粗放、无序开发利用海洋资源的传统养殖模式向集约化、高效化、综合开发利用海洋资源转变,由“猎捕型”传统渔业向“农牧型”可持续发展的现代渔业转变的重要途径之一。为了在有限的海洋牧场用海范围内创造出更大的经济价值,我国大多数海洋牧场采用“海域空间综合利用,多品种立体共存”的立体养殖生产模式,上层发展网箱和筏式养殖,中层利用生态鱼礁进行鱼虾增殖,底层进行人工藻场的构建及海珍品底播养殖;部分沿海地区探索开展了“海洋牧场+海上风电”的融合发展模式试点,将海上风电底座“鱼礁化”或在风电场内部海域开展海洋牧场建设。虽然实践中已有以上海域空间分层使用的典型案例,但目前尚无针对海洋牧场立体用海管理方面的规定,相关研究成果也为数不多。仅见赵梦等学者从海域权利特性、法律依据、海洋经济及海域管理等方面分析海域立体确权的可行性,综合考虑海域空间连续性、用海活动安全性、景观性等因素,对不同用海活动分层使用海域进行了分析研究。建议在全面开展海洋牧场及养殖用海排查的基础上,进一步完善海洋牧场用海管理政策,明确海洋牧场用海规模集约评价方法、制定用海性质判定标准、构建海域立体分层设权制度。

3.3 集约节约利用海域空间资源

为落实生态用海理念,推进海域和岸线空间资源全面集约节约和高效利用,提高海域和岸线空间资源精细化管理水平,国家海洋局于2017年颁布《建设项目用海面积控制指标(试行)》,明确了海洋产业填海项目控制指标。为进一步完善海洋牧场用海管理制度,建议在《海域使用论证技术导则》修订过程中,加强优化完善海洋牧场、人工鱼礁用海海域使用论证内容,对海洋牧场、人工鱼礁的定位、选址,人工鱼礁投放比例、平面布局,以及陆海统筹协调程度进行充分论证,以促进海洋牧场、人工鱼礁用海加快向资源节约、绿色协调、环境友好、可持续方向发展,减少盲目追求产量规模的扩张,避免海洋牧场、人工鱼礁用海挤占天然渔业资源“三场一通道”空间。同时,研究完善海洋牧场规模用海面积控制标准和人工鱼礁平面布局控制标准,作为今后海洋牧场、人工鱼礁用海海域使用审批的基本依据。

3.4 强化海洋牧场用海风险管控措施

海洋牧场作为具有“农-牧-渔”三种产业属性的现代渔业新业态,在兼具三种产业优势的同时也具有三种产业的一些劣势,如对突发海洋灾害的不可防范性、灾害影响的重大性以及灾害影响的区域性等特征,海洋环境直接影响其生产效益和发展潜力。以近年来发生的“獐子岛海洋牧场事件”为例,由于海区环境异常、超出区域养殖容量等复杂原因,导致海洋牧场养殖产品出现大规模死亡现象,使企业遭受重大经济损失,给同类型海洋牧场的发展敲响了警钟。海洋牧场发展需进一步建立健全风险防控机制,加强对海洋牧场海洋环境、陆源污染物常规监测和突发性海洋污染事故、海洋灾害应急监测,制定完善的应对措施,统筹海洋监测部门和环保部门在监测仪器、数据分析等方面的合作共享,加强海洋牧场海洋生态安全和环境保障技术的研发,建立完善海洋牧场环境预警系统,谨防海洋牧场系统性风险。


% E4 ]8 \: L- `8 J5 D. T. S/ Q7 S7 H, ^; E3 ~
回复

举报 使用道具

相关帖子

全部回帖
暂无回帖,快来参与回复吧
懒得打字?点击右侧快捷回复 【吾爱海洋论坛发文有奖】
您需要登录后才可以回帖 登录 | 立即注册
恒厚
活跃在2026-3-28
快速回复 返回顶部 返回列表